首页
全部课程
国标标准
行业标准
会员特权
精选文章
帮助中心
首页
>
全部
>
行业标准
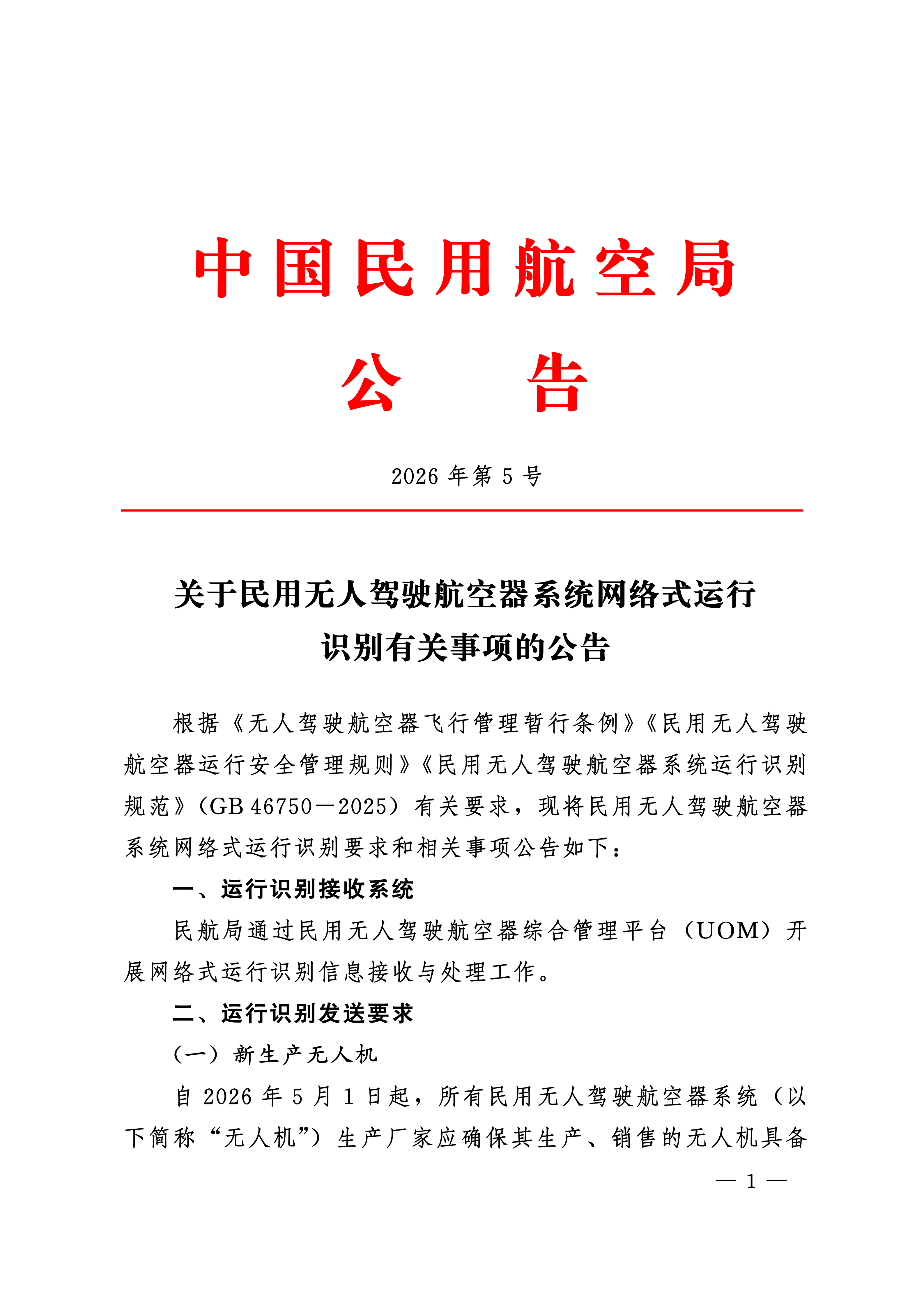
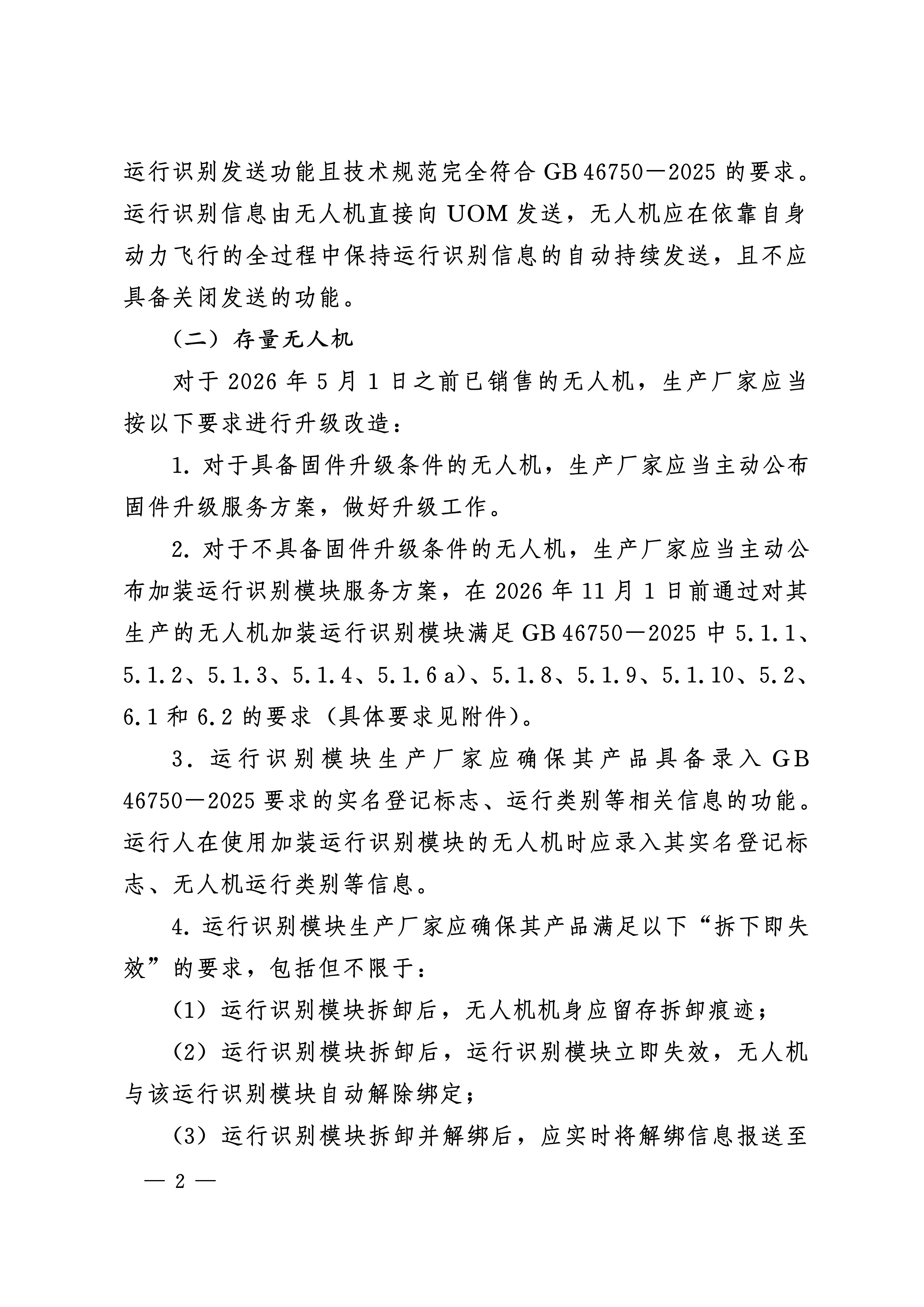
> 《关于民用无人驾驶航空器系统网络式运行识别有关事项的公告》(民航局公告 2026 年第 5 号)
免费
《关于民用无人驾驶航空器系统网络式运行识别有关事项的公告》(民航局公告 2026 年第 5 号)
手机端访问
¥9.90
¥19.90
38人学习
剩余未完,查看全文
收藏
《关于民用无人驾驶航空器系统网络式运行识别有关事项的公告》(民航局公告 2026 年第 5 号)
免费查看
立即下载
推荐资源
--
客服
扫码添加客服微信
热线
官方客服
如遇问题,请联系客服为您解决
电话客服:13000000000
客服微信:66666
工作时间:9:00-18:00,节假日休息
公众号
扫码关注微信公众号
顶部